The current position:
HONOR
INTRODUCE
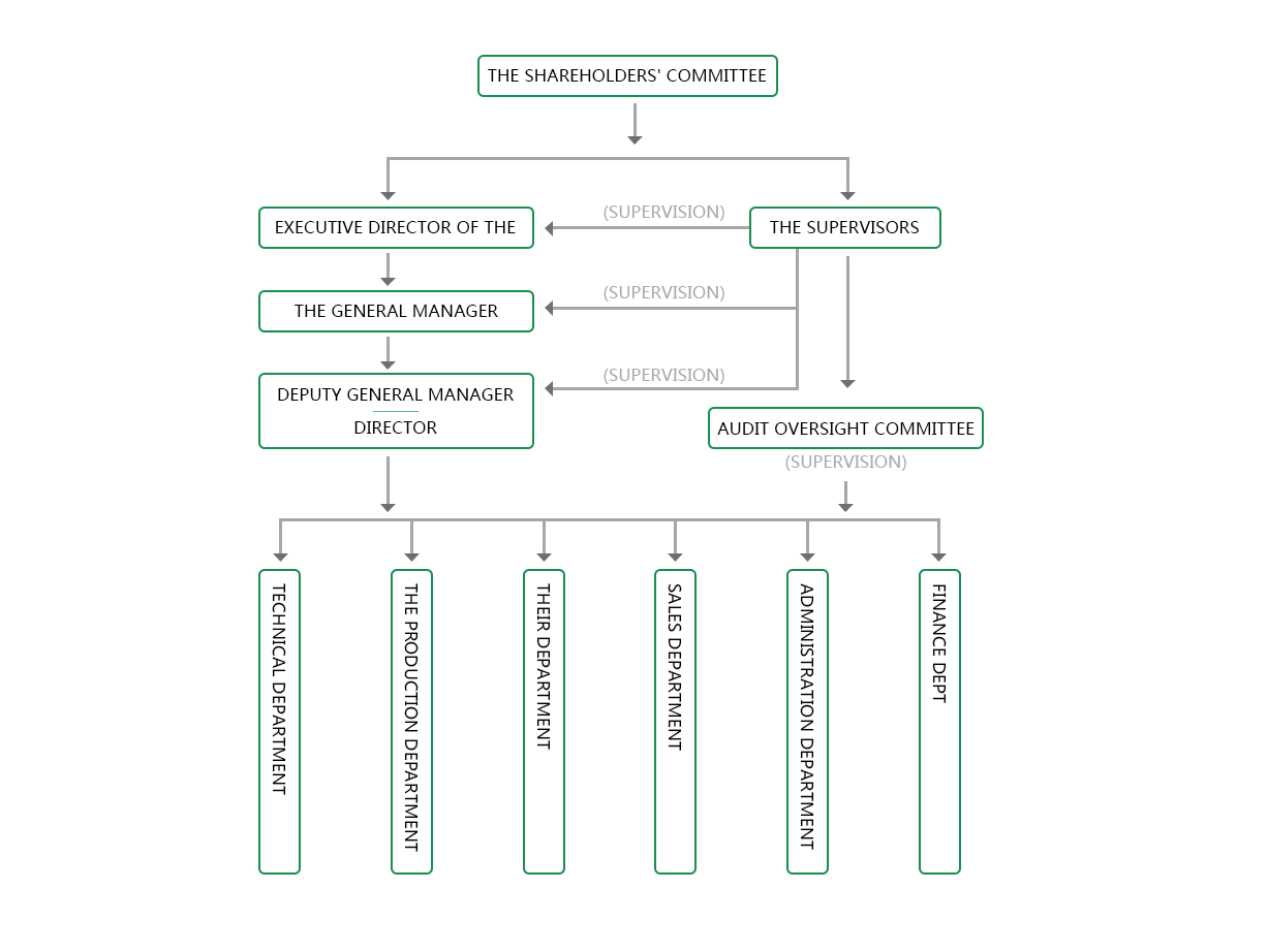
ORGANIZATION
THE DEVELOPMENT OF

COMPANY INTRODUCTION

Our company was established in May 2010, and located in hebei Province, China. It has absolute advantage because of strong research strength, modern management system and high-quality marketing team.Now we have 3 GMP standard workshop, Meanwhile, the factory is equipped with the researching and quality inspection centre, …Our fctory have ISO 22000,ISO 9001:2015,HALAL,KOSHER certificate,Besides our quality inspetion departmntarquppd withadanc testingmachine ,such as HPLC,UV,GC .